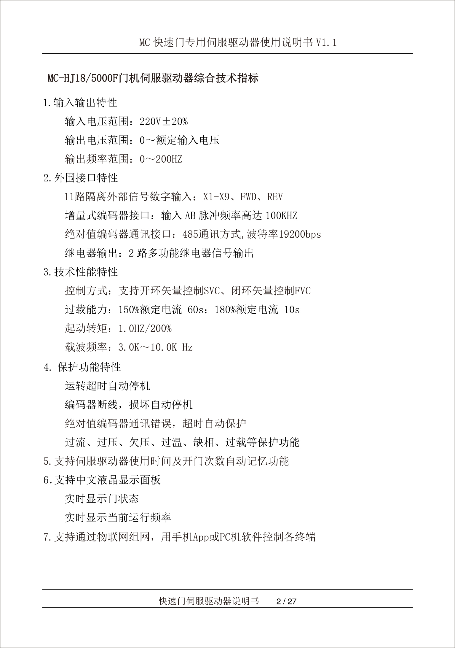
全国服务热线
信息来源于:互联网 发布于:2022-01-12
关于我们 /
产品中心 /
新闻中心 /
1892929745813510025117
周一到周六 8:30-20:00(欢迎来电咨询)
扫一扫,手机浏览
东莞市全普电气科技有限公司 © Copyright 技术支持: 网一科技 【GMAP】 【BMAP】 【百度统计】 备案号:粤ICP备14005388号 【网站管理】 【返回顶部】
查看手机网站